Genesis Consulting https://br.genesisconsulting.com Movidos por valor, focados em performance! Wed, 29 Oct 2025 22:06:17 +0000 pt-BR hourly 1 https://wordpress.org/?v=6.9.1 https://br.genesisconsulting.com/wp-content/uploads/2025/04/cropped-Icone-Genesis-Consulting-32x32.png Genesis Consulting https://br.genesisconsulting.com 32 32 ElevAI: inteligência artificial generativa do mercado financeiro transforma análise de dados na B3 https://br.genesisconsulting.com/elevai-inteligencia-artificial-generativa-do-mercado-financeiro-dados-b3/ Wed, 29 Oct 2025 22:06:17 +0000 https://br.genesisconsulting.com/?p=1824

Este artigo mostra como a Genesis Consulting, em parceria com a B3 e a Oracle, uniu agentes Large Language Models (LLM) e Retrieval-Augmented Generation (RAG) para desenvolver uma solução de inteligência artificial generativa do mercado financeiro aplicada a SINACOR, uma das plataformas mais importantes do país. A solução, chamada ElevAI, automatiza a análise de dados e processos operacionais, transformando o acesso às informações em uma experiência fluida, inteligente e segura. Conforme enfatizado pela liderança de uma das corretoras de investimentos: “…poderemos encerrar o dia e voltar para nossas famílias mais cedo.”

Introdução: O desafio histórico do SINACOR e a transformação digital

Há mais de 30 anos o SINACOR (Sistema Integrado de Administração de Corretoras) é a espinha dorsal para middle-office e back-office para 98% dos participantes do mercado financeiro do Brasil. Ele processa dados operacionais essenciais (posições, confirmações, faturamento, obrigações regulatórias) e garante a integridade e conformidade das operações.

Por operar num ambiente altamente regulado e com volumes expressivos de dados — na ordem de 21 milhões de transações por dia — o SINACOR exige não apenas robustez, mas também capacidade de responder de forma ágil aos desafios de mercado, especialmente frente à crescente demanda por acesso mais direto e inteligente aos dados.

A Genesis Consulting e a B3 buscam, por meio da transformação digital, resolver um desafio que se tornou comum: tornar o acesso aos dados operacionais mais inteligente, autônomo e imediato, de forma que as equipes de negócio possam transformar dados em decisão sem depender de intermediários técnicos.

A ElevAI representa um salto tecnológico ao democratizar o uso dos dados e ampliar a autonomia das corretoras.

Rodrigo NardoniVice-presidente de Tecnologia da B3

Desafio: a busca por autonomia e eficiência operacional

Embora o SINACOR disponibilize todos os dados, o acesso e a interpretação rápida, confiável e autônoma são lentos e exigem etapas manuais complexas. É necessário acionar equipes técnicas para extrair a informação desejada, o que não atende à necessidade de insights imediatos de áreas como Research, Front Office, Middle Office, Back Office, Controladoria, Compliance e Risco.

O ElevAI foi criado para resolver este gargalo de eficiência operacional, transformando a base de dados em um canal direto de inteligência para o negócio.

Solução: ElevAI, inteligência artificial generativa do mercado financeiro

A solução de IA ElevAI foi desenvolvida pela Genesis Consulting e B3 com o suporte da Oracle, abrangendo engenharia de dados, inteligência artificial aplicada e interface de usuário.

  1. Integração: Integrado ao SINACOR e à nova plataforma Eleva Cloud da B3, o ElevAI consolida dados transacionais internos e dados oficiais da B3 em um Data Lake seguro e escalável, hospedado em Oracle Cloud Infrastructure (OCI).
  2. Inteligência Artificial: A camada de IA combina o desenvolvimento de agentes de IA para interpretar consultas em linguagem natural, aplicar regras de negócio e fornecer respostas estruturadas.
  3. Interface de Negócio: A interface permite que o profissional de negócio faça perguntas como se estivesse conversando com um especialista, recebendo respostas em gráficos, tabelas ou arquivos exportáveis, com a garantia de governança, compliance e segurança dos dados.

O ElevAI opera sobre uma arquitetura lakehouse, que une a flexibilidade de um data lake com o desempenho de um data warehouse. Essa arquitetura é essencial para os LLMs e o RAG (Recuperação Aumentada por Geração), que ampliam a capacidade de entendimento contextual e a recuperação precisa de informações.

Enquanto os LLMs transformam a linguagem natural em consultas otimizadas, o RAG conecta essas consultas aos dados operacionais e históricos do SINACOR, garantindo respostas consistentes e auditáveis. Essa automação de análise de dados e a integração entre lakehouse, LLM e RAG tornam o ElevAI uma nova infraestrutura cognitiva para o mercado financeiro.

Impacto: GenAI e a otimização de processos

A amplitude da base de usuários do SINACOR — presente em cerca de 98% das corretoras de valores brasileiras — indica o alcance e impacto do ElevAI no mercado financeiro nacional. Com a solução de IA implantada, espera-se uma redução significativa no tempo de atendimento de consultas operacionais, uma maior autonomia das áreas de negócio e a liberação das equipes técnicas para focar em atividades de maior valor agregado.

Nosso objetivo foi criar uma camada de inteligência que realmente entende o negócio — não apenas responde perguntas, mas gera conhecimento acionável. O ElevAI mostra o poder da colaboração entre tecnologia de ponta e entendimento profundo do mercado financeiro

Cleber dos SantosDiretor Executivo da Genesis Consulting

Com isso, a inteligência artificial generativa no mercado financeiro deixa de ser apenas uma promessa e se torna uma ferramenta essencial para o dia a dia das corretoras — colocando a inteligência de ponta no centro da tomada de decisão. A sinergia entre AI & Data e a otimização de processos é o resultado direto dessa inovação.

O ElevAI é apenas o começo. A Genesis Consulting apoia instituições de diferentes indústrias em toda a jornada de transformação inteligente — da estratégia e arquitetura à implementação e deploy. Se sua organização busca acelerar decisões, reduzir custos operacionais e criar novos diferenciais de negócio com soluções de IA seguras e sob medida, fale conosco. A nossa consultoria de IA está pronta para ajudar. Juntos, podemos desenhar o próximo salto de eficiência e inteligência para o seu negócio.

Perguntas frequentes sobre o ElevAI

O que é o ElevAI e qual seu propósito central?

O ElevAI é uma solução pioneira de inteligência artificial generativa do mercado financeiro para automatizar a análise e o acesso aos dados operacionais do SINACOR, a principal plataforma de back-office das corretoras brasileiras. Seu propósito é transformar o acesso a dados complexos em uma experiência fluida e segura, proporcionando maior autonomia.

Como a Genesis Consulting contribuiu com o projeto?

A Genesis Consulting foi a parceira-chave que uniu sua expertise em tecnologia e mercado financeiro com a B3 e a Oracle. A empresa foi fundamental no desenvolvimento de agentes de IA e na arquitetura da solução, garantindo que fosse segura, escalável e alinhada às necessidades do negócio.

O que significa a arquitetura lakehouse mencionada?

A arquitetura lakehouse é um modelo de armazenamento de dados que combina a flexibilidade e a ampla capacidade de um data lake com a estrutura e o desempenho otimizado de um data warehouse. No ElevAI, ela é essencial para suportar o volume de dados e garantir a confiabilidade necessária para a automação de análise de dados com RAG e LLMs.

De que forma o ElevAI contribui para a eficiência operacional das corretoras?

O ElevAI contribui diretamente para a eficiência operacional ao permitir que profissionais de negócio acessem informações complexas do SINACOR em linguagem natural, sem depender de extrações manuais de TI. Isso resulta em drástica redução no tempo de obtenção de insights e na otimização de processos de middle-office e back-office.

A Consultoria de IA da Genesis Consulting é aplicável apenas ao mercado financeiro?

Não. Embora a ElevAI seja um case de sucesso no setor financeiro, a consultoria de IA da Genesis Consulting aplica-se a diversas indústrias. A empresa oferece serviços que cobrem toda a jornada de transformação digital e inteligente, ajudando organizações a identificar, arquitetar e implementar soluções de IA sob medida para seus desafios de negócio.

]]>
Como integrar o SAP Concur com ERP para otimizar a gestão de despesas https://br.genesisconsulting.com/como-integrar-o-sap-concur-com-erp/ Wed, 13 Aug 2025 21:18:29 +0000 https://br.genesisconsulting.com/?p=1623

Você ainda lida com entrada manual de dados ou sistemas financeiros desconectados? Integrar o SAP Concur com ERP (como SAP S/4HANA, Oracle PeopleSoft ou JD Edwards) pode eliminar esses gargalos, automatizando o fluxo de informações de despesas. Neste artigo, vamos te mostrar como funciona a integração do SAP Concur, tanto por API quanto por SFTP, e como implementá-la com sucesso. É leitura essencial para líderes de TI e finanças que buscam mais eficiência e controle nos seus processos.

Por que integrar o SAP Concur com ERP é tão importante?

O SAP Concur é uma das soluções líderes globais para gestão de viagens, despesas e faturas. Mas para aproveitar seu potencial ao máximo, é fundamental conectá-lo com seus sistemas financeiros e de RH. A integração com sistemas ERP permite que dados fluam automaticamente entre o Concur e o ERP – por exemplo, envio de relatórios de despesas aprovados para lançamento contábil, ou atualização de centros de custo e funcionários no Concur a partir do ERP. Isso significa: menos planilhas, menos retrabalho e mais precisão.

Para o time de finanças, essa integração representa visibilidade em tempo real dos gastos e garante que políticas de reembolso sejam seguidas do início ao fim. Já para a TI, o Concur oferece ferramentas padronizadas para integração, por arquivos ou APIs, que se adaptam a diferentes estruturas tecnológicas. Ou seja, você pode integrar com SAP, Oracle ou outros sistemas, com flexibilidade. No fim do dia, integrar o Concur é um passo estratégico rumo à automação, à conformidade e à tomada de decisões mais inteligente.

Existem dois métodos principais de integração com o SAP Concur: API (web services) e transferência segura de arquivos (SFTP). Ambos são robustos, mas atendem necessidades diferentes. Veja como funcionam:

Integração via SFTP (Transferência de Arquivos)

Esse modelo usa arquivos para enviar e receber dados entre o Concur e o ERP. O Concur exporta arquivos padronizados – como o SAE (Standard Accounting Extract) – com todos os dados necessários de despesas aprovadas para o ERP processar. Da mesma forma, você pode importar dados mestres (funcionários, centros de custo, etc.) para o Concur usando arquivos CSV via SFTP.

Vantagens: Simples, estável, e ideal para atualizações em lote (ex: diárias).

Exemplo real: Integramos Concur ao SAP S/4HANA via SFTP, utilizando o ICS para importar dados de despesas, adiantamentos e centros de custo – tudo agendado automaticamente.

Quando usar: Ótimo para quem busca agilidade sem necessidade de atualização em tempo real ou quer começar com uma abordagem mais segura e previsível.

Integração via API (Web Services)

Para quem busca dados em tempo real e maior flexibilidade, a integração via API é o caminho. O SAP Concur oferece APIs REST e SOAP para leitura e envio de dados, como relatórios de despesas aprovados, confirmações de pagamento, entre outros.

Exemplo real: Fizemos a integração entre Concur e JD Edwards via middleware, utilizando APIs para exportar despesas e importar confirmações de pagamento.

Vantagens: Flexibilidade, interatividade e automação de ponta a ponta.

Quando usar: Empresas que precisam de atualizações imediatas, múltiplas validações ou que já utilizam plataformas de integração (como MuleSoft, Boomi, etc.).

Conector SAP ICS para ERPs SAP

Se você utiliza SAP S/4HANA ou ECC, a SAP oferece um conector oficial chamado ICS (Integration with Concur Solutions). É uma solução pronta para uso, reduz o esforço técnico e é altamente recomendada para ambientes SAP. Ela utiliza APIs sob o capô da interface ICS e cobre cenários como:

  • Importação de dados mestres (empregados, centros de custo)
  • Exportação de relatórios de despesas e adiantamentos
  • Confirmações de pagamentos de volta para o Concur
  • Dentre outras

Essa opção reduz o esforço técnico e é altamente recomendada para ambientes SAP.

Middleware e conectores de parceiros

Sistemas como Oracle PeopleSoft, JD Edwards e NetSuite também podem se integrar com Concur utilizando conectores parceiros disponíveis no SAP Concur App Center ou via plataformas de integração. Essas ferramentas facilitam o mapeamento e a transformação dos dados entre os sistemas.

Quando usar: Ideal para empresas com ERP fora do ecossistema SAP ou com múltiplos sistemas interligados.

Certo João, o que eu devo usar então?

Essa é uma das dúvidas mais frequentes. A resposta depende do seu cenário: SFTP é mais simples e eficaz para quem trabalha bem com processos em lote e APIs são ótimas quando você precisa de atualização instantânea ou regras de negócios mais complexas.

Abaixo está o passo a passo de como o processo de desenvolver uma nova integração se parece:

1. Definir o escopo da integração
Quais dados serão integrados? Relatórios de despesas? Adiantamentos? Funcionários? O escopo completo deve ser documentado e revisado.

2. Escolher a abordagem correta
SAP? Avalie o ICS. Oracle ou JDE? Usar middleware ou conectores parceiros. Levar em conta a complexidade, volume e frequência dos dados.

3. Configurar a conexão técnica
Para SFTP: configurar o servidor, trocar as chaves, e definir os agendamentos. Para API: configurar as credenciais e o acesso via portal de desenvolvedores do Concur.

4. Mapear os campos com cuidado
Combinar os dados do Concur com os do ERP – como centro de custo, tipo de despesa, IDs de funcionário. Se necessário, aplicar regras de transformação.

5. Construir e testar os fluxos de integração
Usar o middleware, ICS ou scripts customizados para garantir que os dados fluam corretamente entre os sistemas. Faça testes com dados reais e cenários negativos (ex: erro proposital).

6. Monitorar e automatizar
Programar execuções diárias, configurar alertas de falha e estabelecer uma rotina de suporte. Use os logs do Concur para auditar integrações e garantir rastreabilidade.

7. Treinar e documentar
Mostrar à equipe de finanças onde encontrar os dados no ERP. Deixar claro como agir em caso de erro. Isso reduz dependência da TI e garante sustentabilidade do processo.

Conclusão

Integrar o SAP Concur ao seu ERP, seja via API ou SFTP, é um passo estratégico para automatizar a gestão de despesas corporativas, reduzir erros e acelerar reembolsos. Com planejamento, escolha da tecnologia certa e testes bem feitos, você garante um processo mais ágil e seguro para o controle de gastos empresariais. E a Genesis Consulting pode ser a parceira ideal para te ajudar nesse processo.

Perguntas frequentes

Quais são os benefícios de integrar o SAP Concur com ERP?

A integração permite automação de reembolsos, controle de gastos em tempo real e conformidade fiscal, reduzindo erros e fraudes.

É possível integrar o SAP Concur a ERPs que não sejam SAP?

Sim. Usando middleware ou conectores de parceiros, é possível conectar o Concur a Oracle, JD Edwards, NetSuite e outros.

Como a Genesis Consulting pode ajudar na integração?

Oferecemos consultoria completa, desde o planejamento até a implementação e suporte, garantindo que o sistema funcione de forma segura e eficiente.

]]>
Agentes de IA: o motor invisível das automações que escalam negócios https://br.genesisconsulting.com/agentes-de-ia-que-escalam-negocios/ Wed, 30 Jul 2025 20:43:29 +0000 https://br.genesisconsulting.com/?p=1599

Agentes de IA estão rapidamente se tornando um dos pilares da automação inteligente. Ao contrário de integrações tradicionais, eles combinam raciocínio, contexto, ferramentas e memória para tomar decisões em tempo real, com capacidade de adaptação a fluxos complexos.

Em vez de apenas responder perguntas ou executar comandos fixos, agentes entendem o objetivo, interpretam o ambiente e decidem os próximos passos — tudo isso com base em IA Generativa e lógica programável.

Isso abre novas possibilidades para as empresas: imagine um agente que responde a um cliente, consulta documentos internos, agenda reuniões e registra tudo no CRM — sem intervenção humana. Essa combinação de inteligência e ação está redesenhando como operamos tarefas administrativas, suporte ao cliente, análise de dados e integração entre sistemas.

Essa tecnologia está no centro das soluções da Genesis Consulting para empresas que buscam eficiência com inteligência artificial para negócios. Neste artigo, exploramos o conceito de agentes, os frameworks que tornam sua aplicação possível e como desenhar arquiteturas confiáveis para ambientes empresariais.

O que são agentes de IA e por que eles mudam o jogo

Agentes de inteligência artificial são sistemas autônomos que recebem um objetivo e, com base em contexto e ferramentas, decidem como alcançá-lo. Eles não seguem um fluxo fixo, mas sim um processo de raciocínio iterativo, onde podem pensar, agir e adaptar o plano conforme necessário.

Imagine, por exemplo, um agente encarregado de atender clientes por e-mail: ele analisa a mensagem, consulta documentos internos, acessa calendários, propõe horários para reuniões e registra todas as interações no CRM da empresa — tudo isso de forma automatizada e auditável. Esse tipo de comportamento exige coordenação entre linguagem natural, APIs externas, regras de negócio e memória contextual.

Na prática, agentes representam uma evolução: deixam de ser “interfaces inteligentes” para se tornarem orquestradores cognitivos, atuando como pontes entre dados, sistemas e decisões.

Exemplo de agentes de IA interagindo com múltiplos sistemas: banco de dados, arquivos locais, APIs e sensores

Esses agentes já atuam em rotinas de suporte, automação de relatórios, compliance, triagem de chamados, fluxos internos de aprovação e integração de sistemas. São exemplos de inteligência artificial para empresas aplicando AI & Data com foco em impacto real.

Frameworks modernos para agentes: LangGraph, PydanticAI e além

Construir um agente confiável exige muito mais do que “colocar um LLM para rodar em loop”. Por isso, surgiram frameworks que ajudam a modelar fluxos, controlar execução e garantir segurança sem sacrificar flexibilidade.

LangGraph:
Framework baseado em grafos direcionais e finitos, permite estruturar agentes como máquinas de estados. Ideal para empresas que precisam rastrear decisões, versionar fluxos e manter controle total sobre a execução de tarefas. Um diferencial: suporta paralelismo e loops de pensamento de forma nativa, o que facilita composições sofisticadas de raciocínio.

PydanticAI:
Pensado para ambientes onde confiabilidade e tipagem forte são indispensáveis. Com ele, você define as interfaces de decisão (usando schemas Pydantic) e o LLM preenche os campos com base no contexto. Isso garante controle sem abrir mão da flexibilidade — essencial para tarefas críticas como análises jurídicas, financeiras ou médicas.

AutoGen (Microsoft) e CrewAI:
Frameworks orientados a times de agentes. Em vez de um único executor, você monta múltiplos perfis com funções distintas (pesquisador, planejador, executor, verificador), que interagem em ciclos coordenados. Útil para tarefas longas, colaboração simulada ou workflows com múltiplas especialidades.

Esses frameworks ajudam a transformar agentes em aplicações de verdade — testáveis, observáveis, versionáveis — e não apenas experimentos.

Perguntas frequentes e erros a evitar

Qual a diferença entre um agente e um fluxo de RPA?

RPA executa tarefas predefinidas. Agentes tomam decisões baseadas em contexto e objetivos. Enquanto RPA quebra com exceções, o agente reavalia e adapta o plano.

Posso usar um agente para qualquer tarefa?

Nem sempre. Agentes brilham em tarefas com múltiplas etapas, decisões e contexto. Para respostas simples, prompt + API ainda é mais direto e eficiente.

Agentes são apenas automações inteligentes?

Não exatamente. Enquanto automações tradicionais executam passos fixos, agentes escolhem como agir com base em raciocínio, resultados anteriores e objetivos em aberto.

Posso usar agentes de IA sem LLM?

Na prática, não. O LLM é o motor de raciocínio dos agentes: ele interpreta contextos, decide próximos passos e produz linguagem. A diferença está em como você estrutura os fluxos ao redor dele — e é aí que os frameworks entram.

Tudo bem desenvolver agentes de IA com lógica implícita?

É melhor evitar essa prática e costuma ser um erro comum. Agentes com lógica implícita ou código difícil de auditar têm comportamento imprevisível e dificulta manutenção.

É possível misturar raciocínio e execução no mesmo componente?

Esse é outro erro muito comum, pois o ideal é desenvolvê-los apartados. Separar pensamento (decisão) e ação (execução) é essencial para depurar e controlar.

Arquitetura de agentes na prática: como projetar com robustez e clareza

A construção de um agente empresarial começa por entender profundamente o papel que ele deve desempenhar. O foco não está apenas em usar uma tecnologia de ponta, mas em resolver bem um problema real com estrutura e rastreabilidade.

1. Descreva o objetivo como um fluxo de decisão adaptável

Evite pensar em etapas fixas. Mapeie os possíveis estados do processo, decisões que precisam ser tomadas, e variações de entrada e saída. Isso ajuda a prever exceções e estruturar o fluxo.

2. Separe claramente os blocos de raciocínio, decisão e execução

Um bom agente é modular. O componente que interpreta o contexto e decide o que fazer deve ser diferente daquele que realmente executa (chama API, acessa banco de dados, envia e-mail, etc.).

3. Implemente o fluxo como uma estrutura explícita e auditável

Utilize grafos, árvores de decisão ou workflows declarativos — qualquer formato que permita observar o que está acontecendo, versionar e testar de forma isolada.

4. Valide todas as saídas antes de executar ações críticas

Toda resposta gerada por um LLM que será usada em sistemas sensíveis (financeiros, legais, operacionais) deve passar por validação formal. Isso evita surpresas, falhas silenciosas e retrabalho.

5. Inclua monitoramento, logging estruturado e tratamento de exceções

Agentes operam em ambientes imprevisíveis. Para garantir confiança, implemente telemetria, logging por etapa e políticas de fallback quando algo sair do esperado.

6. Simule casos extremos e variantes antes de expor o agente a usuários reais

Avalie diferentes combinações de entradas, mude os contextos e verifique se o comportamento continua coerente. Isso ajuda a detectar fragilidades antes que elas causem impacto real.

É esse conjunto que permite criar soluções robustas de desenvolvimento de agentes de IA. A consultoria em inteligência artificial generativa da Genesis Consulting ajuda empresas a desenhar essas estruturas de forma segura e escalável.

Conclusão

Agentes de IA representam uma mudança estrutural em como sistemas corporativos podem pensar, decidir e agir — sem depender de fluxos rígidos. Quando bem desenhados, são capazes de transformar tarefas operacionais em jornadas autônomas, com lógica transparente, validação e resiliência.

Mais do que uma tendência, eles já estão sendo aplicados em empresas que exigem escala, inteligência contextual e controle total sobre seus processos. Entender como projetá-los é o primeiro passo para capturar esse potencial com responsabilidade e impacto real no seu negócio.

Mas não é preciso começar do zero. Hoje, é possível aproveitar frameworks e APIs modernas para construir agentes sob medida, com apoio de consultoria especializada. A Genesis Consulting oferece soluções personalizadas em AI & Data com foco em agentes autônomos que se adaptam à realidade e aos sistemas da sua empresa.

]]>
Cartão corporativo integrado ao SAP Concur para controlar despesas com mais eficiência https://br.genesisconsulting.com/cartao-corporativo-integrado-ao-sap-concur/ Thu, 17 Jul 2025 00:07:27 +0000 https://br.genesisconsulting.com/?p=1533

Imagine o seguinte cenário: seus colaboradores usam o cartão corporativo da empresa para pagar viagens, refeições, suprimentos e outras despesas de trabalho livremente, sem medo de violar políticas internas.

Como gestor, você também está tranquilo, pois mesmo com essa liberdade de gastos mantém controle total das despesas e consegue fazer previsões financeiras precisas.

Parece bom demais para ser verdade? Não é. O cartão corporativo integrado ao SAP Concur (e cartões de compra, conhecidos como p-cards) é uma forma eficaz de retomar o controle dos gastos corporativos. E a solução SAP Concur Expense torna a gestão desses programas muito mais simples.

Neste artigo, vamos explorar como funciona o uso de cartões corporativos no SAP Concur, os principais benefícios dessa integração e as melhores práticas para otimizar a gestão de despesas da sua empresa.

O que é cartão corporativo e p-card?

Uso de um cartão corporativo integrado ao SAP Concur

Cartões corporativos e cartões de compra (p-cards) são ferramentas de pagamento empresariais com finalidades diferentes.

Cartões corporativos são cartões de crédito emitidos para funcionários custearem despesas como viagens, hospedagem, refeições e outros gastos relacionados ao trabalho, dentro de limites definidos. Eles permitem que o colaborador pague despesas necessárias no dia a dia profissional, ao mesmo tempo em que dão à empresa meios de monitorar esses gastos em tempo real.

Já os p-cards (purchase cards) são linhas de crédito corporativas usadas para compras de suprimentos, assinaturas ou serviços em nome da organização junto a fornecedores predefinidos. Geralmente possuem limites de valor específicos e só podem ser utilizados para itens aprovados, ajudando a empresa a ter um melhor controle do fluxo de caixa e das compras em tempo real.

Em resumo, enquanto o cartão corporativo foca nas despesas de viagens e representação dos colaboradores, o p-card é voltado a compras diretas de materiais e serviços. Ambos proporcionam mais visibilidade e controle sobre os gastos da empresa, além de possibilitarem economia de custos.

Principais benefícios de usar o cartão corporativo integrado ao SAP Concur

Automatização das despesas e menos erros

Com o SAP Concur, as transações do cartão corporativo são importadas automaticamente do banco para a conta do usuário. Os lançamentos são vinculados aos relatórios de despesa sem necessidade de digitação manual. Isso elimina retrabalho, reduz erros e agiliza todo o sistema de prestação de contas.

Maior controle, conformidade fiscal e redução de fraudes

Todas as compras feitas com o cartão da empresa ficam centralizadas em um único sistema. Isso facilita o acompanhamento pelos gestores e a aplicação das políticas corporativas.

Com a integração SAP Concur, é possível configurar regras de auditoria automática, limites e aprovações, garantindo conformidade fiscal e reduzindo fraudes ou gastos indevidos. É uma forma eficaz de como reduzir fraudes em relatórios de despesas.

Visibilidade em tempo real e dados para economia

Ao rastrear cada centavo gasto no cartão dentro do SAP Concur, a empresa obtém relatórios e dashboards atualizados que ajudam a identificar tendências e oportunidades de economia.

Isso permite negociar tarifas melhores com fornecedores, identificar gargalos e tomar decisões mais estratégicas com base em dados reais.

Agilidade no reembolso e conciliação

Gastos feitos no cartão corporativo podem ser conciliados de forma rápida. O SAP Concur permite casar automaticamente despesas pré-aprovadas com faturas do cartão, acelerando o reembolso e eliminando tarefas manuais.

A automação de reembolsos melhora a experiência do colaborador e libera tempo da equipe financeira para análise em vez de operação.

Segurança e comodidade para os colaboradores

Utilizar um cartão corporativo evita que o funcionário precise usar recursos próprios, trazendo segurança e praticidade. Todas as informações ficam centralizadas em uma plataforma integrada — acessível via web ou aplicativo.

Como o SAP Concur simplifica a gestão de gastos com cartão

O SAP Concur foi projetado para unificar e simplificar a gestão de despesas corporativas, incluindo as feitas via cartão de crédito. Na prática, isso significa que assim que uma despesa é realizada, a transação é enviada pelo banco emissor diretamente ao sistema SAP Concur através de um feed automático.

As cobranças aparecem na conta do colaborador já prontas para serem anexadas ao relatório de despesas, podendo inclusive ser categorizadas automaticamente.

Além disso, o SAP Concur oferece recursos avançados para administrar programas de cartões. A funcionalidade Bank Card Feed conecta os cartões da empresa ao Concur Expense, garantindo que cada transação seja associada ao respectivo portador do cartão. Isso reduz praticamente a zero a chance de erros ou omissões.

Para empresas que trabalham com faturamento centralizado (como contas “lodge”), o módulo Company Bill Statements cruza as despesas dos funcionários com a fatura única do cartão, facilitando a conciliação.

Essas soluções Concur liberam a equipe financeira de tarefas operacionais e permitem foco total em análise e estratégia, integrando inclusive com sistemas ERP.

Melhores práticas para uso eficiente do cartão corporativo

Para obter o máximo retorno da gestão de despesas corporativas via cartão, é importante seguir boas práticas:

  • Defina políticas claras de uso: delimite categorias permitidas, limites e regras de prestação de contas.
  • Treine sua equipe: capacite os colaboradores a usar o SAP Concur corretamente, principalmente o app mobile.
  • Classifique e acompanhe os gastos: monitore por centro de custo, projeto ou colaborador.
  • Audite com frequência: configure alertas e relatórios para sinalizar excessos, descumprimentos ou fraudes.

Com esses cuidados, sua empresa transforma o cartão corporativo em uma ferramenta estratégica de controle de gastos empresariais e governança.

Conclusão

Integrar o cartão de crédito corporativo ao SAP Concur representa um avanço na gestão de despesas empresariais. Essa combinação permite automatizar tarefas manuais, eliminar erros e obter visibilidade total dos gastos.

Com a integração SAP Concur, as empresas têm acesso a uma solução para relatórios de despesas mais ágil, precisa e conectada ao ERP. Isso libera tempo, melhora a experiência dos colaboradores e fortalece o controle financeiro da organização.

Se a sua empresa busca uma ferramenta para controle de viagens corporativas e despesas em tempo real, conte com quem entende do assunto.

A Genesis Consulting é parceira certificada SAP Concur no Brasil e especialista em implantação, sustentação e integração com sistemas ERP.

👉 Fale com um especialista e descubra como a Genesis SAP pode transformar sua gestão de despesas com tecnologia, integração (incluindo SAP, Cloud Computing e soluções digitais) e conformidade fiscal.

Perguntas frequentes

Como funciona a integração do SAP Concur com cartões corporativos?

A integração permite que as transações realizadas com o cartão corporativo sejam automaticamente importadas para o SAP Concur. Isso elimina lançamentos manuais, agiliza a prestação de contas e garante mais controle sobre os gastos da empresa.

Quais os benefícios de usar o SAP Concur para gestão de despesas corporativas?

O SAP Concur automatiza reembolsos, melhora a conformidade fiscal, reduz riscos de fraudes e oferece visibilidade em tempo real dos gastos. Além disso, facilita a integração com ERPs e outras soluções da empresa, otimizando a gestão financeira.

Como a Genesis Consulting apoia empresas na adoção do SAP Concur?

A Genesis Consulting é parceira certificada SAP Concur no Brasil e oferece consultoria especializada em implantação, integração com sistemas ERP, sustentação e evolução da solução — garantindo uma transição eficiente e alinhada às necessidades do negócio.

]]>
O que é NLQ: transforme perguntas em dados com IA https://br.genesisconsulting.com/o-que-e-nlq-transforme-dados-com-ia/ Fri, 25 Apr 2025 20:00:01 +0000 https://br.genesisconsulting.com/?p=815

Em empresas que precisam agir rápido, ter respostas confiáveis na hora certa faz toda a diferença. Natural Language Query (NLQ) surge como uma ferramenta que permite qualquer pessoa, independente do seu nível técnico, consultar banco de dados complexos usando linguagem humana natural, sem escrever uma única linha de código.

Neste post, vamos entender o que é NLQ, sua arquitetura em cinco camadas, as principais ferramentas do mercado, casos de uso em diferentes setores e como essa inovação pode transformar a sua empresa.

O que é NLQ (Natural Language Query)

A tecnologia NLQ — sigla para Natural Language Query — é uma tecnologia que permite fazer perguntas em linguagem natural e receber respostas diretas de um banco de dados. Sem depender de códigos, SQL ou da fila da TI: você apenas faz uma pergunta, e a plataforma retorna a resposta.

Na prática, você digita (ou fala) uma pergunta como faria no dia a dia. Isso significa que qualquer pessoa pode perguntar algo como “Quantas unidades vendemos em março?” e o sistema entende, interpreta e executa a pergunta no banco de dados, retornando o resultado correto — sem a necessidade de saber SQL ou conhecer a estrutura do banco.

O NLQ combina duas áreas fundamentais:

Self-service BI, que dá mais autonomia e acessibilidade a insights para áreas como marketing, vendas, RH e diretoria;

Processamento de linguagem natural (NLP), que traduz perguntas em consultas estruturadas com precisão e compreensíveis para o sistema.

A união dessas frentes muda a forma como as empresas usam dados no dia a dia — um pilar essencial da transformação digital promovida pela Genesis Consulting em seus projetos de AI & Data.

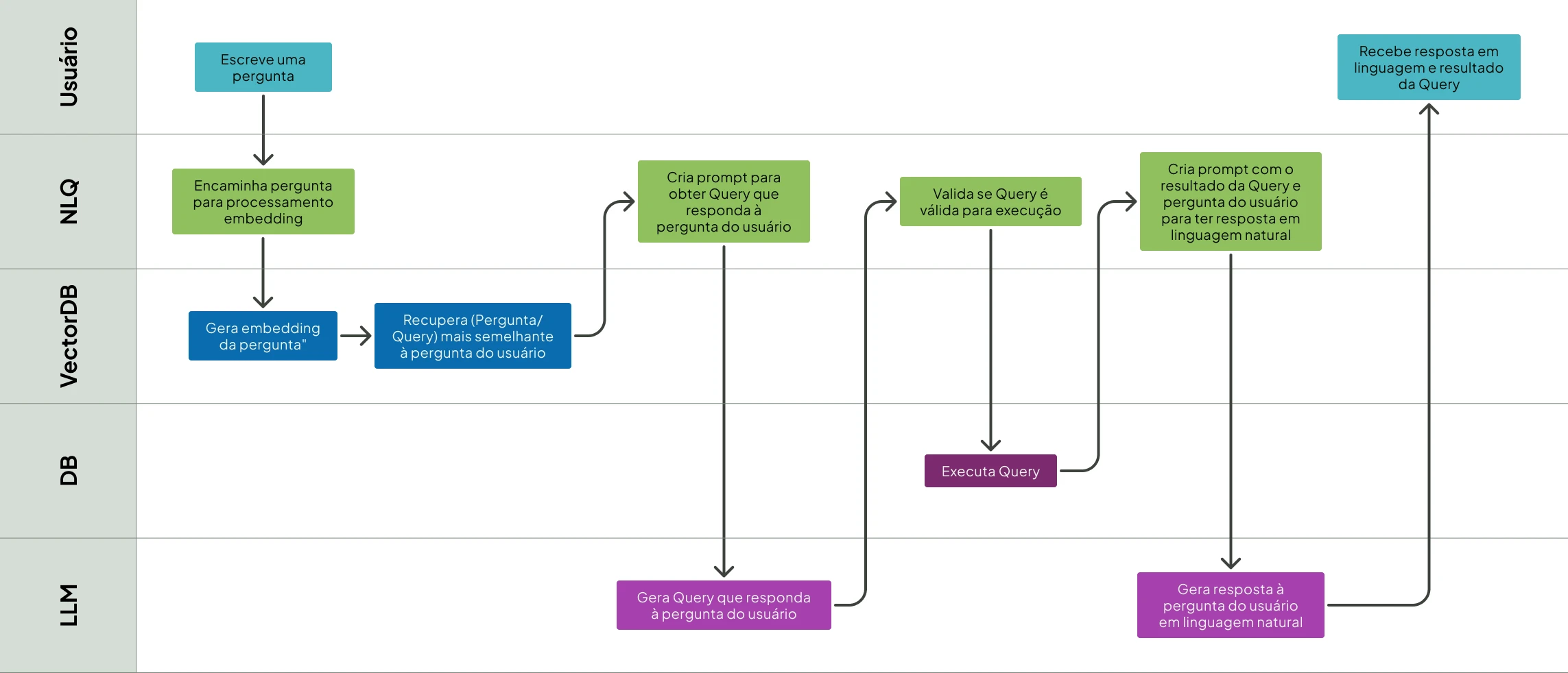
Como funciona a arquitetura NLQ: 5 camadas principais

Para que essa jornada da pergunta até a resposta aconteça de forma organizada, a arquitetura de uma solução NLQ bem estruturada segue cinco estapas:

1. Usuário

A pergunta pode vir por texto, chat, dashboard ou comando de voz.

2. NLQ Layer

Essa parte recebe a pergunta, interpreta (cria o prompt), organiza o contexto, valida e prepara a consulta (a query final).

3. VectorDB

Uma base com informações sobre os dados existentes (como nomes de colunas e perguntas anteriores). Isso ajuda a recuperar exemplos semelhantes e entender melhor o que o usuário quer.

4. LLM (Large Language Model)

Modelos como o GPT-4 entram em ação, criando a consulta e traduzindo o resultado para uma resposta fácil de entender.

5. Banco de dados (DB ou Database)

A consulta é executada em sistemas como Postgres, Redshift ou Snowflake, e o resultado volta processado e transformado para o usuário em uma resposta clara e útil.

Esse processo todo acontece em segundos — e pode ser usado para o desenvolvimento de agentes de IA com alto grau de autonomia e aplicabilidade, algo cada vez mais essencial em ambientes de negócios ágeis.

A imagem abaixo explica visualmente como esse processo funciona por completo:

Fluxo ilustrativo do que é NLQ e como funciona, passando por toda a jornada: usuário, NLQ, VectorDB, DB, LLM e retornando ao usuário.

Principais ferramentas para desenvolver soluções NLQ

Essas são algumas das ferramentas usadas para projetos com NLQ para diferentes etapas do processo:

Vanna.AI:
Plataforma open-source que converte perguntas em SQL. Ideal para protótipos (POC ou proof of concept) rápidos, pois permite treinar com seu schema e começar a usar em minutos.

LangGraph:
Biblioteca que organiza o fluxo dos agentes de IA baseados em grafos. Ideal para fluxos complexos, permitindo múltiplas etapas e decisões condicionais.

LangSmith:
Plataforma que permite testar e entender como os modelos estão se comportando. Essencial para produção, com suporte para avaliação de apps com LLM, rastreamento de custo e performance.

LiteLLM:
Proxy compatível com OpenAI, que facilita a troca entre modelos de IA generativa (mais de 100 disponíveis) e ajuda no controle de custos. Perfeito para ambientes escaláveis.

Essas ferramentas são usadas em soluções desenvolvidas pela Genesis Consulting dentro de seus projetos de consultoria em inteligência artificial generativa.

Casos de uso: como NLQ já está sendo usado no mercado

Empresas de vários setores já estão adotando NLQ em atividades do dia a dia:

Saúde & Assistência Médica:
Equipes clínicas e operacionais acessam indicadores de atendimento, taxa de ocupação, tempo de espera e eficiência assistencial de forma rápida e autônoma, sem a necessidade de relatórios manuais.

Financeiro & Controladoria:
Usam NLQ para acompanhar despesas, comparativos orçamentários, projeções de receita e conciliações de forma ágil, com total rastreabilidade das informações.

Operações & Logística:
Consultam rapidamente indicadores de eficiência, atrasos, estoque ou capacidade ociosa. Isso acelera decisões táticas e evita gargalos.

RH & Jurídico:
Utilizam NLQ para acessar indicadores de headcount, movimentações internas, vencimentos contratuais e muito mais, com autonomia total — sem depender de planilhas manuais e/ou sistemas complexos.

Executivos & Liderança:
Se beneficiam de um canal direto com o banco de dados, podendo analisar indicadores para decisões estratégicas sob demanda, sem depender de painéis pré-configurados.

Marketing & Produtos:
Ganham agilidade ao validar hipóteses de campanha, comportamento de clientes ou adoção de features — tudo com perguntas diretas, sem precisar de intermediários técnicos.

No fim do dia, o NLQ transforma o relacionamento entre dados e decisão. Esse é o tipo de solução que entregamos em projetos de inteligência artificial para empresas com foco em agilidade, autonomia e uma cultura orientada a dados de verdade.

Conclusão: porque NLQ é um divisor de águas na tomada de decisão

Com NLQ, sua empresa ganha velocidade e independência para usar dados de forma inteligente. E com apoio de uma consultoria em inteligência artificial como a Genesis Consulting, essa transição acontece com segurança, clareza e foco em resultados. Os benefícios na prática são:

  • Respostas em segundos para perguntas de negócio do dia a dia;
  • Dados mais acessíveis para toda a empresa;
  • Menos dependência do time técnico.

Pronto para elevar os resultados do seu negócios com NLQ? Acesse nossa página de AI & Data e descubra como implementar essa solução passo a passo.

Perguntas frequentes

O que é NLQ na prática?

É fazer uma pergunta como “quais foram minhas vendas em março?” e receber a resposta direto do banco de dados — de forma simples e rápida.

Para que tipo de empresa o NLQ funciona?

Funciona para empresas de todos os porte e tamanhos. A arquitetura se adapta ao seu contexto.

Como a Genesis Consulting pode ajudar?

Com consultoria especializada em IA para negócios. Cuidamos de todo o processo: da definição da arquitetura até a implementação e acompanhamento.

]]>
Crescimento acelerado e inovação sustentável com arquitetura cloud moderna e squads ágeis https://br.genesisconsulting.com/crescimento-acelerado-e-inovacao-sustentavel-com-arquitetura-cloud-moderna-e-squads-ageis/ Mon, 14 Apr 2025 19:52:19 +0000 https://br.genesisconsulting.com/?p=457 Nos últimos anos, líderes empresariais têm buscado crescimento acelerado e inovação sustentável mesmo diante de cenários desafiadores. Uma pesquisa recente da McKinsey ressalta que mais da metade dos CEOs globais coloca a construção de novos negócios entre as principais prioridades estratégicas, mesmo em meio a incertezas econômicas (Como CEOs estão transformando a construção de negócios em crescimento excepcional | McKinsey).

Em paralelo, observa-se que a transformação digital — alavancada por arquitetura cloud moderna e squads ágeis (outsourcing de TI e Squad as a Service) — tornou-se um pilar indispensável para viabilizar esse crescimento excepcional de forma contínua.

Este artigo explora como empresas visionárias estão usando a nuvem e times ágeis para inovar constantemente, escalar seus negócios e manter vantagens competitivas de forma sustentável.

A nuvem moderna como pilar de inovação contínua

A computação em nuvem evoluiu de uma solução tecnológica para um verdadeiro alicerce estratégico da inovação. Hoje, adoção de nuvem é praticamente ubíqua: em 2022, 73,6% das empresas industriais de médio e grande porte no Brasil já utilizavam computação em nuvem — a tecnologia digital avançada mais adotada nesse segmento (84,9% das indústrias de médio e grande porte utilizaram tecnologia digital avançada | Agência de Notícias).

Mais que infraestrutura, a nuvem representa agilidade, escalabilidade e acesso contínuo às últimas inovações (como analytics avançado e IA) sem necessidade de investimentos pesados em data centers próprios. Não por acaso, 74% dos executivos de negócios estão engajados em estratégias de nuvem, e 56% consideram a nuvem uma plataforma estratégica para impulsionar crescimento e inovação nas empresas (Pesquisa sobre negócios na nuvem).

Entretanto, migrar para a nuvem é apenas o começo da jornada. Um estudo da PwC indica que 53% das organizações ainda não extraíram valor substancial de seus investimentos em nuvem (Pesquisa sobre negócios na nuvem), refletindo uma lacuna entre o potencial da tecnologia e a realização prática dos benefícios.

Para converter a nuvem em resultados de negócio, é fundamental adotar uma arquitetura cloud moderna. Isso inclui desde a reengenharia de aplicações para serem cloud-native (utilizando microsserviços, APIs abertas e containers) até o desenho de arquiteturas multicloud e híbridas que aproveitam o melhor de cada provedor.

De fato, muitas empresas estão optando por combinar nuvens para ganhar flexibilidade: um relatório da ISG mostrou que diversas empresas brasileiras adotam o Oracle Cloud Infrastructure (OCI) em suas estratégias multicloud visando maximizar escalabilidade, segurança e eficiência de custos (Multicloud Trend Leads Brazilian Companies to Oracle).

Uma arquitetura bem planejada permite que novas ideias sejam testadas e escaladas rapidamente, reforçando a inovação contínua. Executivos destacam que, ao reduzir barreiras de infraestrutura, a nuvem libera as equipes para se focarem em iniciativas de alto valor — seja o desenvolvimento de um novo produto digital ou a exploração de oportunidades com IA generativa (área na qual 60% dos líderes manifestam interesse em construir novos negócios nos próximos cinco anos (Como CEOs estão transformando a construção de negócios em crescimento excepcional | McKinsey)).

Em resumo, a nuvem moderna funciona como uma plataforma sempre disponível para experimentação e crescimento, desde que bem alinhada à estratégia corporativa.

Importante notar que o valor da nuvem não se limita a eficiência técnica, mas reflete diretamente em métricas de negócio. Por exemplo, a rede de ensino pública Minneapolis Public Schools, nos EUA, embarcou em uma transformação baseada em soluções em nuvem e obteve ganhos significativos.

Com o apoio da Genesis Consulting, o distrito escolar integrou tecnologias cloud modernas (SAP em nuvem) para simplificar processos, reduzir custos e melhorar desempenho operacional em áreas como RH, compras e finanças (Genesis Consulting | MPS).

Após uma atualização completa de sistemas legados, posicionando a instituição para serviços digitais na nuvem, os novos sistemas integrados permitiram reduzir trabalhos manuais e realocar recursos financeiros de forma mais eficiente para a missão educacional (Genesis Consulting | MPS).

Esse caso ilustra como uma arquitetura de nuvem bem implementada pode servir de pilar para inovação contínua, liberando capital e tempo antes gastos em manutenção de sistemas para agora serem investidos em melhorias e novos projetos estratégicos.

Outsourcing de times de desenvolvimento e Squad as a Service: agilidade sob demanda

Além da tecnologia em si, como as empresas estruturam seus times de TI faz toda diferença na velocidade da inovação. Aqui entram os modelos de outsourcing de TI e o emergente conceito de Squad as a Service — verdadeiros multiplicadores de agilidade e competência.

Em vez de depender exclusivamente de equipes internas fixas, as organizações mais inovadoras estão terceirizando times de desenvolvimento completos ou parte deles, obtendo acesso sob demanda a talentos especializados e estruturas ágeis já estabelecidas.

Esse movimento ganhou força por razões estratégicas claras: o outsourcing proporciona acesso a uma ampla gama de habilidades que muitas vezes não estão disponíveis internamente, ao mesmo tempo em que reduz custos operacionais (menos gastos com contratação, treinamento e infraestrutura própria) (7 benefícios do outsourcing de desenvolvimento para empresas).

Outra vantagem crítica é a flexibilidade — é possível escalar o tamanho do time e as competências conforme as necessidades de cada projeto, algo difícil de realizar com equipes puramente internas (7 benefícios do outsourcing de desenvolvimento para empresas).

E ao delegar tarefas de desenvolvimento a parceiros confiáveis, a empresa libera suas equipes internas para focar no core business e em iniciativas estratégicas, em vez de dispersar esforços em atividades de suporte (7 benefícios do outsourcing de desenvolvimento para empresas).

Dentro desse contexto, o modelo de Squad as a Service vem se destacando como uma evolução do outsourcing tradicional. Nele, fornecem-se squads ágeis multidisciplinares completas sob demanda, combinando desenvolvedores, designers, QAProduct OwnerDevOps e demais papéis necessários para tocar um projeto de ponta a ponta (Squads as a service: o que é, como funciona e quando optar? – Supero).

Essa abordagem une o melhor dos dois mundos: a responsabilidade de formar e gerenciar a equipe fica com o provedor, que monta um time já integrado e com metodologia ágil afinada, enquanto o cliente atua como stakeholder do produto, participando das definições e validações sem precisar gerir diretamente pessoas e processos do dia a dia (Squads as a service: o que é, como funciona e quando optar? – Supero).

O resultado é um time de alta performance entregue como serviço, com autonomia para se autogerenciar e acelerar entregas, ao mesmo tempo em que alinha completamente seu trabalho aos objetivos do cliente. Iniciativas que antes demorariam meses para ter uma equipe montada e produtiva agora podem começar em poucas semanas, graças a squads externas prontas para entrar em ação.

Com isso, as empresas conseguem acelerar o ciclo de desenvolvimento e reduzir o time-to-market de novos produtos ou funcionalidades, respondendo mais rápido às demandas de clientes e às mudanças do mercado (7 Benefícios do outsourcing de desenvolvimento para empresas).

Squad as a Service: crescimento e colaboração híbrida

Não surpreende, portanto, que essa abordagem esteja ganhando popularidade rapidamente. De acordo com reportagem da revista Pequenas Empresas & Grandes Negócios, o modelo de squads como serviço está crescendo no Brasil, com novos negócios se expandindo nessa oferta (Squads as a service: o que é, como funciona e quando optar? – Supero).

Ou seja, não se trata mais de uma tendência restrita a empresas de tecnologia, mas de uma estratégia adotada por organizações de diversos setores que buscam agilidade organizacional.

Vale ressaltar que Squad as a Service não elimina a necessidade de uma visão interna forte; pelo contrário, seu sucesso depende de uma integração próxima entre o squad externo e a estratégia da empresa contratante.

As empresas de ponta estão estabelecendo uma colaboração híbrida: times terceirizados de alta especialização trabalhando em conjunto com líderes internos de produto e arquitetura, garantindo alinhamento cultural e transferência de conhecimento. Esse arranjo permite velocidade sem perder controle.

Ao final de um projeto, por exemplo, a empresa pode absorver parte do know-how gerado e até alguns membros-chave da squad, se fizer sentido, mantendo assim a inovação sustentável no longo prazo e evitando dependência exclusiva de terceiros.

Oracle Cloud Infrastructure: inovação escalável na prática

Quando falamos em arquitetura cloud moderna nas empresas, é imprescindível destacar o papel da Oracle como referência em nuvem corporativa. A Oracle, tradicional fornecedora de tecnologia empresarial, reinventou-se com força no mundo da nuvem — sua plataforma Oracle Cloud Infrastructure (OCI) tem se posicionado como uma escolha de destaque para organizações que exigem alto desempenho, segurança e flexibilidade.

No mercado brasileiro, isso fica evidente: muitas empresas estão adotando o Oracle Cloud como parte de uma migração ampla para ambientes multicloud, aponta um estudo recente da ISG (Multicloud Trend Leads Brazilian Companies to Oracle).

Setores como saúde, varejo e serviços financeiros lideram esse movimento, buscando combinar nuvens para melhorar segurança de TI, escalabilidade e otimização de custos (Multicloud Trend Leads Brazilian Companies to Oracle).

Interoperabilidade e segurança na nuvem

Nesse contexto, a Oracle se diferencia por oferecer uma nuvem corporativa aberta e interoperável — através de parcerias de primeira linha com outros hyperscalers (como AWSMicrosoft Azure e Google Cloud), o OCI viabiliza um ambiente realmente multicloud, permitindo às empresas utilizar o melhor de cada provedor de forma integrada (Multicloud Trend Leads Brazilian Companies to Oracle).

Essa capacidade de convivência plataforma-agnóstica, aliada a um forte foco em segurança, tem levado organizações a “virar-se para a Oracle e seus parceiros” em busca de ajuda para construir ambientes de nuvem flexíveis e otimizados (Multicloud Trend Leads Brazilian Companies to Oracle).

Em outras palavras, a OCI não vem sozinha, mas acompanhada de um ecossistema de parceiros especializados (integradores, consultorias, provedores de serviços) aptos a acelerar a jornada de nuvem dos clientes.

Caso de sucesso: TIM Brasil

Do ponto de vista de inovação sustentável, a Oracle Cloud também se destaca por suportar aplicações críticas de negócio e iniciativas de modernização com igual competência. Muitas empresas aproveitam a OCI para rodar tanto sistemas centrais (ERPs, bancos de dados, analytics) quanto novas aplicações digitais, mantendo governança unificada.

Um exemplo concreto é a TIM Brasil, gigante de telecomunicações, que decidiu migrar sistemas essenciais para a Oracle Cloud. O resultado foi notável: a operadora acelerou processos de vendas e reduziu em cerca de 50% o tempo de atendimento ao cliente após mover cargas de CRM críticas para a infraestrutura OCI (TIM Brasil improves customer service using Oracle Cloud Infrastructure).

Segundo Auana Mattar, CIO da TIM, essa migração bem-sucedida “deu vantagem de negócio”, possibilitando reinvestir os ganhos de eficiência em mais inovação e rapidez na resposta a novas demandas (TIM Brasil improves customer service using Oracle Cloud Infrastructure).

Ou seja, ao melhorar a performance e escalabilidade dos sistemas na nuvem, a TIM liberou recursos e tempo que puderam ser direcionados ao desenvolvimento de novos produtos e melhorias na experiência do cliente — um ciclo virtuoso de inovação contínua viabilizado pela OCI.

Compliance e IA integrada

Outro fator que torna a Oracle uma aliada estratégica é a atenção a requisitos corporativos complexos, como compliance e soberania de dados. Empresas de setores sensíveis, a exemplo de finanças e saúde, valorizam a oferta de nuvem privada e soberana da Oracle, que permite manter dados em território nacional e atender a rígidas regulamentações, sem abrir mão dos benefícios da nuvem pública (Multicloud Trend Leads Brazilian Companies to Oracle).

Simultaneamente, a Oracle vem incorporando capacidades de IA e aprendizado de máquina em toda sua suíte de serviços na nuvem, preparando terreno para que seus clientes usufruam de automação inteligente e insights avançados de forma nativa (Multicloud Trend Leads Brazilian Companies to Oracle).

Conclusão: inovação escalável com suporte especializado

Tudo isso reforça o papel do OCI como base tecnológica para inovação escalável: uma plataforma segura, de alta performance e em constante evolução, capaz de sustentar desde operações críticas estáveis até experimentações com as últimas tendências (como IA generativa).

Não é coincidência que, com a expansão do uso da nuvem Oracle, a demanda por parceiros locais certificados cresceu — as empresas procuram especialistas que conheçam tanto a tecnologia Oracle quanto as particularidades do mercado e regulação brasileiros (Multicloud Trend Leads Brazilian Companies to Oracle).

Contar com apoio de consultorias experientes em arquitetura cloud e métodos ágeis (como a Genesis Consulting, parceira Oracle) pode ser o diferencial para desenhar e executar uma estratégia de nuvem realmente alinhada aos imperativos do negócio.

Imperativos estratégicos para executivos de negócio

Para os decisores de negócio, as lições são claras. A busca por crescimento escalável no ambiente atual passa, invariavelmente, por investimentos contínuos em novas tecnologias e modelos operacionais ágeis.

Os CEOs que alcançam crescimento excepcional são aqueles que encaram iniciativas como a modernização cloud e a incubação de novos projetos digitais não como tarefas de TI, mas como prioridades estratégicas de primeira ordem (Como CEOs estão transformando a construção de negócios em crescimento excepcional | McKinsey).

Estudos indicam que há retorno tangível quando a liderança tem coragem de investir agressivamente em inovação: empresas que direcionam cerca de 20% do seu capital de crescimento para construir novos negócios obtêm um crescimento de receita dois pontos percentuais maior que aquelas mais conservadoras (Como CEOs estão transformando a construção de negócios em crescimento excepcional | McKinsey).

Esse dado da McKinsey, embora referindo-se genericamente à construção de novos negócios, ecoa a realidade da transformação digital — dedicar recursos significativos à adoção de arquiteturas cloud, automação e novos modelos de trabalho pode diferenciar os vencedores dos perdedores em termos de crescimento.

Por outro lado, o mesmo estudo apontou que apenas 38% dos líderes estão investindo nesse patamar de 20%, ou seja, dois em cada três ainda deixam valor potencial na mesa (Como CEOs estão transformando a construção de negócios em crescimento excepcional | McKinsey).

A mensagem implícita é contundente: inovar de forma sustentável requer visão de longo prazo e comprometimento executivo firme, ultrapassando a barreira do status quo.

Integração de estratégias: nuvem e agilidade

Ao integrar uma estratégia de nuvem bem definida com times ágeis de alta performance, as empresas constroem uma máquina de inovação interna que se retroalimenta.

A arquitetura cloud proporciona a base tecnológica elástica e escalável; os modelos de outsourcing e squads fornecem velocidade de execução e acesso a talento de ponta. Juntos, criam condições para lançar novos produtos e melhorias em ciclos curtos, medir resultados em tempo real e ajustar a rota rapidamente — uma capacidade vital num mercado onde quem aprende e se adapta mais rápido geralmente lidera.

Além disso, tais iniciativas reforçam uma cultura de inovação contínua: equipes internas passam a interagir com parceiros especializados, absorvendo novas práticas (como metodologias ágeis, DevOpsdesign centrado no usuário), enquanto os líderes de negócio acompanham de perto os avanços e colaboram nas decisões, garantindo alinhamento com os objetivos estratégicos.

Conclusão: um imperativo estratégico

Apostar em arquitetura cloud moderna, outsourcing de TI e Squad as a Service não é mais uma tática operacional, mas sim parte de um imperativo estratégico para CEOs, CIOs e demais executivos que buscam crescimento sustentável.

Os benefícios vão muito além da redução de custos ou ganho técnico pontual — trata-se de viabilizar uma organização mais inovadora, resiliente e preparada para escalar novas oportunidades de negócio continuamente.

Empresas que abraçam a nuvem como plataforma de inovação e cultivam a agilidade organizacional necessária para explorá-la tendem a se posicionar na vanguarda de seus setores.

Como vimos, seja melhorando drasticamente a experiência do cliente com ajuda da OCI (TIM Brasil improves customer service using Oracle Cloud Infrastructure), seja acelerando entregas com squads ágeis para não perder o timing de mercado (7 Benefícios do outsourcing de desenvolvimento para empresas), a integração dessas estratégias confere uma vantagem competitiva real.

Para o leitor executivo, fica o convite à reflexão: sua organização está estruturada para inovar na velocidade e escala que o cenário atual demanda?

Avaliar honestamente essa resposta e agir em conformidade pode ser a diferença entre surfar a próxima onda de crescimento ou ficar para trás. Em um mundo de transformações digitais rápidas, aqueles que constroem hoje os alicerces (tecnológicos e humanos) da inovação contínua serão os que conquistarão o crescimento excepcional de amanhã.

Referências

]]>
Digitalização da cadeia de suprimentos com arquitetura cloud https://br.genesisconsulting.com/digitalizacao-da-cadeia-de-suprimentos-com-arquitetura-cloud/ Mon, 14 Apr 2025 19:51:46 +0000 https://br.genesisconsulting.com/?p=455 A digitalização da cadeia de suprimentos está cheia de promessas, mas apenas 13% das empresas capturam todo o valor que ela oferece — um desperdício que pode significar até 4 p.p. de EBITDA não realizados.

Neste artigo, mostramos por que ainda existe tanto valor “na mesa”, como uma arquitetura cloud moderna — ancorada em Oracle Cloud Infrastructure (OCI) e Oracle Supply Chain Management Cloud (Oracle SCM) — desbloqueia visibilidade em tempo real e resiliência, e de que forma a Genesis Consulting acelera essa jornada com serviços de modernização de aplicações e Squad as a Service.

Ao final, apresentamos um roteiro executivo para decisores de negócio que buscam traduzir tecnologia em crescimento sustentável.

1. O desafio: apenas 13% capturam o valor total

Uma pesquisa da McKinsey com empresas brasileiras que faturam cerca de R$ 1 trilhão mostrou que só 13% delas extraem valor integral da digitalização da cadeia de suprimentos, embora quem consegue veja ganhos de até 4 pontos percentuais no EBITDA.

Globalmente, a supply chain é a área com menor maturidade digital (43%) e apenas 2% dos executivos a colocam no topo das prioridades tecnológicas.

Ao mesmo tempo, 62% das companhias já investem em nuvem e 55% usam IA/ML na operação, mas lutam para converter isso em resultado financeiro mensurável.

Por que o valor escapa?

  • Silos de dados: sistemas legados incapazes de compartilhar informações em tempo real.

  • Falta de visibilidade ponta a ponta: ausência de “control towers” digitais dificulta prever risco e responder rápido a disrupções.

  • Processos manuais: decisões críticas ainda dependem de planilhas e e-mails, atrasando ciclos de pedido à entrega.

2. Arquitetura cloud moderna: fundação da supply chain em tempo real

Migrar de monólitos on-prem para microsserviços, APIs e eventos em nuvem libera escalabilidade, upgrades contínuos e integração simplificada.

Três pilares fazem diferença:

  • Data mesh & streaming: dados de produção, vendas e logística consolidados em pipelines únicos.
    Exemplo de tecnologia Oracle: OCI Streaming + Autonomous Data Warehouse.

  • Eventos & serverless: reações automáticas a rupturas (ex.: falta de insumo).
    Exemplo de tecnologia Oracle: OCI Functions + Oracle Integration Cloud.

  • AI Ops nativa: previsões de demanda e otimização de inventário em tempo real.
    Exemplo de tecnologia Oracle: Oracle AI Services embutidos no SCM Cloud.

Com essa base, decisões que antes levavam dias passam a ocorrer em minutos, fortalecendo a resiliência da cadeia.

3. Oracle SCM Cloud + OCI: IA generativa, desempenho e segurança

Oracle foi novamente reconhecida como Líder no Gartner Magic Quadrant 2024 para soluções de planejamento de supply chain, destacando visão e execução.

Em março de 2024, incorporou 50+ recursos de IA generativa em finanças e supply chain, sem custo extra, para automatizar relatórios, sumarizar negociações de preço e redigir descrições de produtos.

Esses recursos rodam sobre o OCI, que oferece:

  • Desempenho de rede off-box e bare metal para workloads de planejamento avançado.

  • Segurança corporativa, incluindo opções de nuvem isolada (air gapped) já adotadas por organizações governamentais sensíveis.

  • Interoperabilidade multicloud: parcerias com AWSAzure e Google garantem flexibilidade.

Caso real: APL Logistics

APLL migrou aplicações críticas de cotação para OCI, implementou Autonomous Database em 3 meses e reduziu drasticamente o time to market. A equipe passou a focar em inovação em vez de manutenção.

4. Genesis Consulting: modernização e squads de valor

Genesis Consulting une visão de negócio a profundo domínio de cloud e agile:

  • City of Toronto – análise de solução supply chain com SAP SRM + Ariba para otimizar source to pay.

  • Minneapolis Public Schools – transformação SAP em nuvem, unificando compras e inventário e liberando recursos para a missão educacional.

Principais ofertas

  • Modernização de aplicações: avaliação 360°, lift and shift para OCI, refatoração em microsserviços.

  • Squad as a Service: times multidisciplinares sob demanda, entregando sprints de valor contínuo — modelo que garante acesso rápido a talentos e flexibilidade total.

  • Governança FinOps & AI Enablement: controle de custos e cocriação de casos de IA generativa alinhados a P&L.

Clientes Genesis reportam redução média de 30% no TCO no primeiro ano pós-migração, realocando capital para inovação (dados internos de projetos).

5. Roteiro executivo para capturar 100% do valor

  1. Diagnóstico rápido (2 semanas) – use o Digital Supply Chain Value Checker da Genesis para mapear lacunas.

  2. Quick wins cloud – migre planejamento e visibilidade de transporte via lift and improve para OCI.

  3. Arquitetura alvo – defina microsserviços, eventos em tempo real e data lake único.

  4. Squads ágeis externos + internos – acelere releases a cada 4–6 semanas com Squad as a Service.

  5. IA generativa atrelada ao processo – habilite copilots de previsão de demanda e análise de causa raiz com Oracle GenAI.

Conclusão

A cadeia de suprimentos digital é uma fonte enorme de valor ainda inexplorado. Integrar arquitetura cloud moderna, Oracle SCM Cloud/OCI e squads ágeis da Genesis Consulting transforma silos em visibilidade em tempo real e decisões mais inteligentes.

Os líderes que agirem agora não só blindam suas operações contra disrupções, como criam espaço para crescimento rentável e inovação contínua.

Sua supply chain está pronta para capturar 100% desse valor?

]]>
Modernização de aplicações legadas na era da arquitetura em nuvem https://br.genesisconsulting.com/modernizacao-de-aplicacoes-legadas-na-era-da-arquitetura-em-nuvem/ Mon, 14 Apr 2025 19:42:17 +0000 https://br.genesisconsulting.com/?p=453 A transformação digital acelerou a necessidade de modernizar aplicações legadas. Muitas empresas ainda dependem de sistemas antigos, o que as impede de aproveitar todo o potencial da computação em nuvem (O que é a modernização de aplicações? | OVHcloud Portugal).

Manter aplicações desatualizadas consome recursos valiosos — em 2019, estimou-se que 80% do orçamento de TI governamental dos EUA foi destinado apenas à operação e manutenção de sistemas legados (Government modernization and digital transformation).

Esse cenário ilustra o desafio enfrentado por organizações de todos os setores: como inovar e escalar usando tecnologias modernas, sem abandonar por completo investimentos existentes? A resposta está na modernização de aplicações legadas utilizando uma arquitetura em nuvem moderna.

Este artigo explora conceitos atualizados de arquitetura cloud e demonstra como a modernização de sistemas legados pode impulsionar a eficiência e a competitividade do negócio. Abordaremos as vantagens de adotar soluções em nuvem, destacando a Oracle como referência em cloud computing — inclusive o Oracle Cloud Infrastructure (OCI) — e conectaremos esses benefícios aos serviços especializados da Genesis Consulting de forma sutil e inspiradora.

O desafio das aplicações legadas no mundo digital

Aplicações legadas, desenvolvidas em outras épocas, geralmente foram construídas em arquiteturas monolíticas, implantadas em servidores físicos ou data centers próprios. Elas cumprem funções críticas há anos ou décadas, mas apresentam limitações claras frente às demandas atuais.

Entre os principais desafios dos sistemas legados estão:

  • Custos elevados de manutenção: Sistemas antigos consomem orçamento e esforço significativos apenas para se manterem operando (Government modernization and digital transformation). Equipes de TI ficam sobrecarregadas corrigindo falhas e atualizando componentes obsoletos, deixando pouco tempo para inovação.

  • Dificuldade de escala e agilidade: Diferente das aplicações modernas, legados não foram projetados para escalabilidade elástica. Atender a picos de demanda requer adicionar hardware caro e redundante, que fica ocioso na maior parte do tempo. Isso dificulta reagir rapidamente a oportunidades de mercado ou mudanças repentinas na demanda.

  • Riscos e obsolescência tecnológica: Tecnologias antigas podem apresentar vulnerabilidades de segurança não corrigidas e falta de compatibilidade com novos sistemas. Além disso, a expertise para mantê-las torna-se rara conforme profissionais se aposentam ou migram para tecnologias mais novas (9 reasons to understand why Oracle Cloud is the best option).

  • Barreiras à inovação: Sistemas legados costumam ser rígidos, com dificuldade de integrar novas funcionalidades, como analytics avançado ou recursos mobile. Isso limita a capacidade da empresa de lançar novos produtos digitais ou melhorar a experiência do cliente, enquanto concorrentes com sistemas modernos inovam constantemente.

Para líderes de negócio, o dilema é claro: continuar investindo em sistemas antiquados e arriscar ficar para trás, ou modernizar as aplicações e destravar valor? Modernizar não significa descartar tudo que existe, mas evoluir esses sistemas para uma arquitetura que suporte as exigências atuais de agilidade, escala e inovação.

Arquitetura em nuvem: fundamentos da modernização

arquitetura em nuvem (cloud architecture) tornou-se o padrão para aplicações modernas. Trata-se do desenho de sistemas que aproveitam recursos de computação distribuídos pela internet, fornecidos sob demanda por provedores como Oracle, em vez de depender de servidores locais dedicados.

Essa arquitetura traz conceitos atualizados que são a base da modernização de aplicações:

  • Serviços em nuvem (cloud services): Em vez de instalar e gerenciar manualmente infraestrutura e software, as empresas podem consumir recursos via serviços de nuvem nos modelos IaaS, PaaS e SaaS.

    Isso inclui desde máquinas virtuais, bancos de dados gerenciados, até aplicações completas entregues como serviço. Assim, elimina-se grande parte do esforço de manutenção de hardware e middleware, permitindo que as equipes foquem no desenvolvimento de novas funcionalidades (Why migrate to the cloud: 11 benefits to your business).

    A nuvem também opera em modelo de pagamento conforme o uso, convertendo despesas de capital em despesas operacionais e reduzindo custos ao aproveitar economias de escala do provedor (Why migrate to the cloud: 11 benefits to your business).

  • Escalabilidade elástica: Um dos pilares da arquitetura cloud é a capacidade de escalar recursos automaticamente. Sistemas modernos são projetados em componentes desacoplados (ex.: microsserviços) que podem aumentar ou diminuir instâncias conforme a demanda.

    Isso garante desempenho consistente mesmo sob picos de uso, sem necessidade de superdimensionar a infraestrutura internamente (Why migrate to the cloud: 11 benefits to your business).

    Por exemplo, durante a pandemia de 2020, a plataforma de videoconferência Zoom precisou crescer de 10 milhões para 300 milhões de participantes diários em questão de meses. Com apoio da arquitetura em nuvem, a Zoom escalou rapidamente sua capacidade utilizando Oracle Cloud, implantando novos servidores em horas e atendendo milhões de usuários simultaneamente sem interrupções (Zoom selects Oracle as a cloud infrastructure provider for its core online meeting service).

  • Microsserviços e contêineres: Diferente do modelo monolítico, as aplicações modernas são frequentemente divididas em microsserviços — conjuntos de serviços menores e independentes, cada um responsável por uma funcionalidade.

    Esses serviços são implementados e implantados separadamente, muitas vezes em contêineres Docker orquestrados por Kubernetes. Essa abordagem modular facilita atualizações frequentes, escalabilidade de partes específicas do sistema e maior tolerância a falhas (um componente pode falhar sem derrubar todo o sistema).

  • Arquitetura serverless e eventos: Outra tendência em cloud é a computação serverless, na qual desenvolvedores executam código em resposta a eventos sem gerenciar servidores. Serviços como Functions as a Service (por exemplo, OCI Functions) permitem que aplicações escalem instantaneamente ao executar funções isoladas apenas quando necessárias.

    Isso reduz custos (pagamento apenas por execução) e elimina a necessidade de administrar infraestrutura para essas partes da aplicação.

  • Multicloud e híbrido: As empresas adotam cada vez mais estratégias multicloud, usando múltiplos provedores de nuvem conforme suas necessidades, além de cenários híbridos que integram data centers privados com nuvens públicas. Uma arquitetura cloud bem planejada prevê essa flexibilidade, evitando dependência excessiva de um único fornecedor e garantindo portabilidade.

    Provedores como Oracle oferecem suporte nativo a multicloud – por exemplo, permitindo integrações diretas entre OCI e Microsoft Azure (Why Migrate to the Cloud: 11 Benefits to Your Business) – e também soluções como Cloud@Customer, que trazem os serviços da nuvem pública para dentro do data center do cliente (Why Migrate to the Cloud: 11 Benefits to Your Business).

    Assim, até aplicações que precisam permanecer on-premises por motivos regulatórios podem ser modernizadas utilizando stack de nuvem, mantendo controle dos dados sem abrir mão da inovação.

Em resumo, a arquitetura em nuvem moderna abrange uma série de práticas e tecnologias (cloud-native) que tornam as aplicações mais flexíveis, escaláveis e fáceis de evoluir.

Ao migrar um sistema legado para essa arquitetura – seja via lift-and-shift inicial para a nuvem seguido de refatoração, ou uma reescrita modular gradual – a organização passa a contar com uma base tecnológica alinhada às melhores práticas atuais. Essa transição é vital: uma estratégia correta de modernização aumenta o desempenho da empresa, melhora a experiência de clientes e funcionários, e acelera o lançamento de novos produtos e serviços digitais (O que é a Modernização de Aplicações? | OVHcloud Portugal).

Oracle Cloud Infrastructure (OCI) – inovação e confiabilidade em nuvem

Quando o assunto é infraestrutura de nuvem para modernização de aplicações, a Oracle se destaca como uma referência sólida e parceira estratégica. O Oracle Cloud Infrastructure (OCI) combina a experiência de décadas da Oracle em ambiente corporativo com tecnologias de cloud de última geração.

Para decisores de negócio, isso significa contar com uma plataforma confiável, de alto desempenho e segura para suportar tanto a modernização de sistemas críticos quanto o desenvolvimento de novas soluções escaláveis.

Oracle tem conquistado reconhecimento no mercado de nuvem. Em 2024, foi nomeada líder no Quadrante Mágico do Gartner para serviços de nuvem, reflexo da sua estratégia de oferecer uma plataforma cloud mais fácil de adotar e mais econômica que a concorrência (Magic Quadrant™ – strategic cloud platform services | Oracle).

O OCI é descrito como uma “nuvem de próxima geração projetada para rodar qualquer aplicação, de forma mais rápida e segura, por um custo menor” (Magic Quadrant™ – strategic cloud platform services | Oracle). Na prática, isso se traduz em diversos benefícios:

  • Desempenho e escalabilidade superior: O OCI foi arquitetado para workloads exigentes. Sua rede de virtualização exclusiva (off-box) elimina a latência de hypervisor comum em outras nuvens, garantindo throughput elevado — fator crucial para aplicações de alta performance e analytics.

    Não à toa, empresas como Zoom selecionaram a Oracle Cloud justamente pelas vantagens em desempenho, escalabilidade e confiabilidade em comparação a outras opções (Zoom selects Oracle as a cloud infrastructure provider for its core online meeting service).

    Com OCI, uma aplicação pode escalar globalmente através de mais de 40 regiões cloud, acomodando milhões de usuários ou transações com consistência. O case da Zoom ilustra isso: em apenas 9 horas a equipe da Oracle migrou e colocou a plataforma em produção, e em poucas semanas a OCI já suportava milhões de participantes simultâneos, transferindo 7 petabytes de dados por dia sem problemas (Zoom selects Oracle as a cloud infrastructure provider for its core online meeting service).

  • Segurança de nível empresarial: A Oracle traz para a nuvem sua profunda expertise em segurança de dados. O OCI oferece isolamento robusto de rede, criptografia ampla e monitoramento contínuo contra ameaças.

    Atualizações de segurança e patches são aplicados automaticamente pelo provedor, reduzindo vulnerabilidades em comparação com manter sistemas legados localmente (Why migrate to the cloud: 11 benefits to your business).

    Além disso, recursos de disaster recovery e redundância são nativos — a Oracle opera múltiplas zonas de disponibilidade e backup contínuo, fornecendo alta disponibilidade e proteção contra falhas ou desastres sem investimento adicional do cliente (Why migrate to the cloud: 11 benefits to your business).

    Para aplicações críticas, isso significa continuidade de negócios reforçada. Como citado, “um data center é tão resiliente quanto seu plano de continuidade; provedores de nuvem maximizam disponibilidade com fortes mecanismos de failover distribuídos” (Why migrate to the cloud: 11 benefits to your business).

  • Compatibilidade com aplicações legadas: Um diferencial importante da Oracle Cloud para modernização é a facilidade de migração de sistemas legados, especialmente aqueles baseados em tecnologias Oracle.

    O OCI permite executar softwares empresariais tradicionais (como bancos de dados Oracle, ERP Oracle E-Business Suite, etc.) na nuvem sem necessidade de re-arquitetura drástica (Why migrate to the cloud: 11 benefits to your business).

    Isso reduz o esforço de modernização inicial — muitas vezes é possível fazer um lift-and-shift de uma aplicação legada para a OCI, obtendo ganhos imediatos de infraestrutura e depois evoluindo essa aplicação gradativamente.

    Gartner recomenda considerar OCI não apenas para workloads Oracle, mas também para casos que exigem servidores bare metal de alto desempenho, redes de baixa latência ou HPC, inclusive para cargas não-Oracle (9 reasons to understand why Oracle Cloud is the best option).

  • Multicloud e flexibilidade de implantação: A estratégia da Oracle é entregar serviços de cloud “onde e como o cliente precisar, até mesmo em outras nuvens” (Magic Quadrant™ – strategic cloud platform services | Oracle).

    O OCI suporta arquiteturas multicloud de forma nativa — por exemplo, através do Oracle Database Service for Microsoft Azure, clientes podem rodar bancos de dados Oracle em OCI integrados diretamente a aplicativos rodando no Azure (Why migrate to the cloud: 11 benefits to your business).

    Além disso, o portfólio Oracle Cloud@Customer permite que a infraestrutura do OCI seja executada dentro do data center do cliente, atendendo requisitos de soberania de dados ou baixa latência com sistemas legados locais (Why migrate to the cloud: 11 benefits to your business).

    Essa flexibilidade única garante que mesmo organizações em setores altamente regulados (governo, finanças, saúde) possam adotar cloud em seu próprio ritmo, sem abrir mão dos benefícios.

  • Inovação integrada (dados e AI): Como parte de sua oferta, a Oracle provê serviços avançados que impulsionam a modernização, como Oracle Autonomous Database (banco de dados autônomo) e ferramentas de analytics e AI na nuvem.

    Isso significa que ao migrar aplicações para OCI, as empresas também ganham acesso facilitado a recursos de inteligência artificial, machine learningIoT e Big Data na mesma plataforma.

    Por exemplo, no case Vita Ambiental, empresa de engenharia ambiental, a adoção de OCI permitiu integrar em tempo real dados de dispositivos IoT e aplicar analytics avançado de forma escalável.

    Utilizando Oracle Autonomous Data Warehouse e Oracle GoldenGate, eles consolidaram volumes massivos de dados de sensores de água com integridade e velocidade, além de aplicar machine learning para prever necessidades de manutenção — tudo isso em uma solução nativa de nuvem (Vita Ambiental: Oracle Cloud Infrastructure Case Study – Peloton Consulting Group – Digital Transformation Realized).

    O resultado foi um salto de eficiência operacional e insights de negócio, com a plataforma sendo implantada em menos de três meses e já colhendo benefícios de escala e segurança do OCI (Vita Ambiental: Oracle Cloud Infrastructure Case Study – Peloton Consulting Group – Digital Transformation Realized).

Em suma, ao pensar em modernização de aplicações na nuvem, a Oracle se posiciona como uma parceira tecnológica de confiança. Sua infraestrutura cloud combina desempenho, segurança e flexibilidade, dando suporte tanto à migração de legados quanto à inovação contínua.

Para empresas que já utilizam sistemas Oracle, a sinergia é evidente – migrar para OCI tende a ser mais simples e vantajoso. Mas mesmo para quem roda aplicações de outros fornecedores ou código proprietário, o OCI oferece um ambiente competitivo, reconhecido pelo mercado e preparado para os desafios atuais da TI corporativa.

A mensagem é clara: modernizar com Oracle Cloud Infrastructure significa contar com uma base sólida para o presente e o futuro digital da organização.

Casos de sucesso em modernização de aplicações

Nada mais convincente do que exemplos reais de organizações que modernizaram seus sistemas com sucesso. A seguir, destacamos alguns cases que ilustram os benefícios da arquitetura cloud na prática, incluindo iniciativas conduzidas pela Genesis Consulting em parceria com líderes tecnológicos como a Oracle:

  • Estado da Flórida — sistema de RH do governo: Um caso emblemático de modernização governamental é o do portal People First, sistema de recursos humanos que atende mais de 210 mil usuários entre funcionários públicos, universidades e aposentados do Estado da Flórida (Genesis Consulting | State of Florida).

    A plataforma, originalmente implantada em 2003, necessitava evoluir para suportar melhor a gestão de folhas de pagamento, benefícios e recrutamento em uma escala massiva. Com apoio da Genesis Consulting atuando como consultora estratégica, o Estado conduziu uma atualização completa da solução, integrando tecnologias modernas em nuvem.

    People First foi migrado para uma arquitetura modular baseada em SAP ERP e SAP SuccessFactors (solução de RH em nuvem), além de outras aplicações integradas (Genesis Consulting | State of Florida).

    Resultados: O sistema modernizado entregou uma interface mais amigável e self-service, padronizando processos de RH em todo o estado. Isso aumentou a eficiência e a consistência na gestão de pessoas, permitindo que gestores e servidores realizassem tarefas de RH de forma mais ágil e digital (Genesis Consulting | State of Florida).

    A modernização também preparou o ambiente para futuras inovações — por exemplo, integração de analytics de força de trabalho — graças à adoção de soluções cloud atualizadas.

  • Minneapolis Public Schools — transformação digital na educação: A terceira maior rede de ensino público de Minnesota empreendeu uma iniciativa de modernização para melhorar seus sistemas administrativos e educacionais.

    Minneapolis Public Schools (MPS) contava com sistemas fragmentados para gestão de estudantes, finanças e recursos humanos. Em parceria com a Genesis Consulting, a MPS implementou um novo Sistema de Informação do Aluno (SIS) integrado ao seu ecossistema de dados, e adotou uma suíte de soluções SAP de última geração como parte de sua transformação digital (Genesis Awarded New Work Order for Minnesota IT Services Supporting Minneapolis Public Schools).

    Resultados: Com a arquitetura modernizada, a MPS ganhou uma visão unificada dos dados de alunos e operações, melhorando a tomada de decisão e cumprindo requisitos de reporte ao Estado com mais facilidade (Genesis Awarded New Work Order for Minnesota IT Services Supporting Minneapolis Public Schools).

  • Vita Ambiental — plataforma de IoT e analytics na OCI: A Vita Ambiental, empresa de engenharia focada em recursos hídricos, enfrentava o desafio de unificar dados de milhares de dispositivos IoT (hidrômetros inteligentes de diversos fornecedores) e otimizar a manutenção de sua infraestrutura em tempo recorde (Vita Ambiental: Oracle Cloud Infrastructure Case Study – Peloton Consulting Group – Digital Transformation Realized).

    Resultados: Em menos de três meses, a Vita Ambiental tinha sua nova plataforma em produção, suportada inteiramente por serviços nativos da OCI (Vita Ambiental: Oracle Cloud Infrastructure Case Study – Peloton Consulting Group – Digital Transformation Realized).

  • Zoom — escalabilidade global e confiabilidade: Ao migrar partes críticas de seu serviço para a Oracle Cloud Infrastructure, a Zoom conseguiu adicionar capacidade massiva em tempo recorde durante seu crescimento explosivo em 2020.

    Em menos de 10 horas, a Oracle configurou infra suficiente para suportar centenas de milhares de conexões simultâneas, e em dias esse número subiu para milhões, com a Zoom conseguindo manter seu serviço estável mesmo sob demanda sem precedentes (Zoom selects Oracle as a cloud infrastructure provider for its core online meeting service).

Cada um desses casos reforça lições importantes. Modernizar não é apenas uma questão tecnológica, mas estratégica — envolve parceiros certos, escolha da plataforma adequada e visão clara dos objetivos de negócio.

Os resultados comuns incluem operações mais eficientes, dados mais integrados, maior inovação e agilidade para responder ao mercado. São exatamente esses ganhos que se traduzem em vantagem competitiva.

Vantagens competitivas da modernização em cloud

Adotar soluções modernas em nuvem deixou de ser apenas uma questão de otimização de TI — hoje é um imperativo para competir na economia digital. Modernizar aplicações legadas através da arquitetura cloud traz uma série de benefícios estratégicos:

  • Agilidade e tempo de mercado: Empresas com infraestrutura cloud conseguem desenvolver, testar e lançar novos produtos ou funcionalidades muito mais rápido.

    Ambientes de desenvolvimento podem ser provisionados em minutos em nuvem, contra semanas em data centers tradicionais (Why migrate to the cloud: 11 benefits to your business).

    Equipes de TI deixam de se preocupar com compra de hardware ou instalação de softwares básicos e podem focar diretamente na entrega de valor.

  • Redução de custos e eficiência operacional: A migração para cloud traz economia imediata ao eliminar gastos com infraestrutura ociosa e manutenção de data centers próprios.

    Além do custo reduzido de TI (Why migrate to the cloud: 11 benefits to your business), a modernização libera recursos (financeiros e humanos) para atividades estratégicas.

    Como aponta um estudo, implantar corretamente a modernização “dá mais tempo às equipes de desenvolvimento para focarem em objetivos críticos e inovação” (O que é a modernização de aplicações? | OVHcloud Portugal).

  • Escalabilidade e atendimento à demanda: Modernizar aplicações para a nuvem garante que a empresa possa sustentar campanhas de vendas de sucesso, expansão para novos mercados ou picos sazonais sem perder qualidade.

    Por exemplo, um e-commerce preparado em cloud consegue suportar uma Black Friday recorde sem que o site saia do ar, transformando picos em oportunidades.

  • Melhoria da experiência do cliente: Aplicações modernizadas em arquitetura cloud apresentam melhor desempenho mesmo sob altas cargas (O que é a modernização de aplicações? | OVHcloud Portugal), resultando em experiências de usuário superiores.

  • Segurança e conformidade aprimoradas: Provedores de nuvem investem massivamente em proteção de dados e atualizações constantes — recursos difíceis de igualar on-premise (Why migrate to the cloud: 11 benefits to your business).

  • Inovação contínua e novas capacidades: A nuvem permite aproveitar rapidamente novas tecnologias como Big DataAI e IoT.

    Por exemplo, uma seguradora que moderniza seu sistema core para cloud pode integrar analytics preditivo e oferecer produtos inovadores antes da concorrência.

Genesis e Oracle: parceria estratégica para a transformação

Conduzir um processo de modernização de aplicações legadas pode parecer desafiador. Por isso, contar com parceiros experientes e de confiança faz toda a diferença.

Sobre a Genesis Consulting

Genesis Consulting é uma consultoria com ampla expertise em agilidade de negócios, transformação digital e serviços de advisory.

Sua equipe atua globalmente (com presença nos EUA e Brasil) apoiando organizações em jornadas de mudança, unindo know-how técnico e entendimento profundo de objetivos de negócio (Genesis Awarded New Work Order for Minnesota IT Services Supporting Minneapolis Public Schools).

No contexto de modernização, a Genesis diferencia-se por:

  • Combinar práticas ágeis (ScrumSAFeDevOps) com domínio de tecnologias de ponta em cloud;

  • Oferecer apoio desde o planejamento estratégico até a gestão da mudança organizacional;

  • Atuar em parceria com grandes provedores como OracleSAP e Microsoft.

Sinergia Genesis-Oracle

A colaboração entre Genesis e Oracle permite:

  • Migração simplificada de sistemas legados para OCI;

  • Implementação de soluções como Oracle Autonomous Database e Analytics Cloud;

  • Integrações multicloud (ex.: OCI com Microsoft Azure).

Como exemplo, a Genesis auxiliou órgãos públicos dos EUA a migrar bancos de dados Oracle para OCI em ambientes híbridos (Government Modernization and Digital Transformation).

Conclusão

Modernizar aplicações legadas por meio da arquitetura em nuvem não é mais uma opção adiável, e sim um passo fundamental para organizações que desejam prosperar na economia digital.

Principais takeaways:

  1. A modernização em cloud elimina custos ocultos de legados e libera recursos para inovação.

  2. Plataformas como Oracle Cloud Infrastructure (OCI) oferecem desempenho, segurança e flexibilidade para migrações críticas.

  3. Parcerias estratégicas (ex.: Genesis + Oracle) reduzem riscos e aceleram a entrega de resultados.

Ao líder ou decisor de TI que lê este blog: a hora de agir é agora. Transforme sistemas legados em plataformas de lançamento para o futuro — com agilidade, segurança e competitividade como pilares.

Referências

]]>